众志成城 抗击疫情——山东家具行业献爱心、共行动(二)
时间:2020-02-21 09:57来源:未知 点击:
次
近期,突如其来的新型冠状病毒肺炎疫情,牵动着每个国人的心。当前,我国正处于疫情防控阻击战的关键阶段,面对疫情,山东省家具行业响应中央号召,勇担社会责任,持续为疫情防控贡献自身力量。
部分捐助信息和帮扶措施如下:
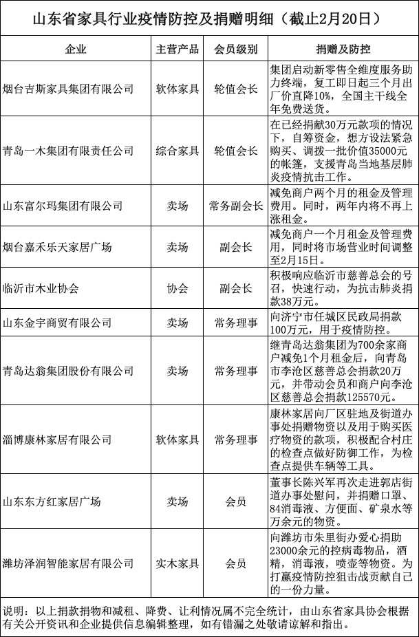
吉斯与全国经销商家人们共克时艰
为减轻经销商负担,鼓励经销商努力向前,吉斯集团总部集团启动新零售全维度服务助力终端,复工即日起三个月出厂价直降10%,全国主干线全年免费送货。携手全国经销商共克时艰,坚决打赢这场没有硝烟的战争,走出困境、共谋发展。
青岛一木再度捐献物资
新型冠状病毒出现以来,各地医疗物资和其他附属物质一度出现供应紧张的情况,为此,青岛一木集团在已经捐献30万元款项的情况下,自筹资金,想方设法紧急购买、调拨一批价值35000元的帐篷,支援青岛当地基层肺炎疫情抗击工作。
富尔玛国际家居为商户减免两月租金
面对严峻复杂的疫情形势,山东省家具协会常务副会长单位/山东富尔玛集团有限公司发出租金减免通知,减免商户两个月的租金及管理费用。同时,两年内将不再上涨租金。
嘉禾乐天国际家居减免租金,与商户共克时艰
面对疫情,山东省家具协会副会长单位/烟台嘉禾乐天家居广场发出租金减免通知,减免商户一个月的租金及管理费用。同时为响应国家相关政府部门号召,保护广大消费者/商户员工、经营商户的健康,将市场营业时间调整至2月15日。
临沂市木业协会为抗击肺炎捐款38万元
疫情发生后,临沂市木业协会按照市委、市政府和市新型冠状病毒感染的肺炎疫情处置工作领导小组(指挥部)的部署要求,积极响应临沂市慈善总会的号召,快速行动,向临沂市慈善总会捐赠38万余元,用于抗击疫情。
山东金宇商贸有限公司捐款100万元

抗击疫情,企业担当!山东金宇商贸有限公司勇于担当、甘于奉献,积极承担社会责任。第一时间向任城区民政局捐款100万元,用于疫情防控!
青岛达翁集团及商户接力为抗击疫情捐款32万

继青岛达翁集团为700余家商户减免1个月租金后,2月2日,山东省家具协会常务理事单位/青岛达翁集团股份有限公司向青岛市李沧区慈善总会捐款20万元,并带动会员和商户向李沧区慈善总会捐款125570元。
共同战疫,康林家居在行动
康林家居向厂区驻地及街道办事处捐赠物资以及用于购买医疗物资的款项。积极配合村庄的检查点做好防御工作,为检查点提供车辆等工具。
历城政协委员、郭店东方红家居广场董事长陈兴军积极捐款捐物,用实际行动诠释责任担当
2月13日,历城政协委员、郭店东方红家居广场(企业爱心联盟)董事长陈兴军再次走进郭店街道办事处慰问,并捐赠口罩、84消毒液、方便面、矿泉水等万余元的物资。
潍坊泽润智能家居有限公司助力抗击疫情
2月6日,山东省家具协会会员/潍坊泽润智能家居有限公司为潍坊市朱里街办爱心捐助23000余元的控病毒物品,酒精,消毒液,喷壶等物资。为打赢疫情防控狙击战贡献自己的一份力量。