协会新闻
当前位置: 首页 > 协会新闻 >

众志成城 抗击疫情 山东家具行业助力打赢疫情防控阻击战

时间:2020-04-13 14:54来源:山东省家具协会 点击:




吉斯与全国经销商家人们共克时艰
为减轻经销商负担,鼓励经销商努力向前,吉斯集团总部集团启动新零售全维度服务助力终端,复工即日起三个月出厂价直降10%,全国主干线全年免费送货,携手全国经销商共克时艰,坚决打赢这场没有硝烟的战争,走出困境、共谋发展。
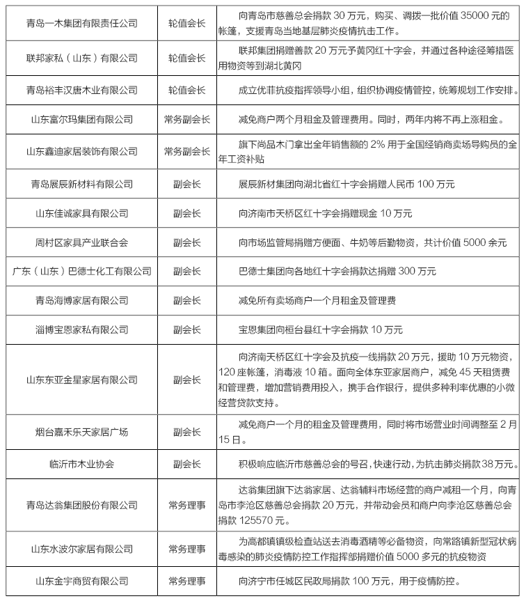
青岛一木集团助力抗击疫情慈善捐款30万元
1月31日,青岛一木集团有限责任公司向青岛市慈善总会捐款30万元,后期自筹资金,想方设法紧急购买、调拨一批价值35000元的帐篷,支援青岛当地基层肺炎疫情抗击工,助力抗击新型冠状病毒感染肺炎疫情,勇于承担社会责任。
联邦家私为抗击疫情捐赠善款及物资
2月1日,联邦家私捐赠第一批善款20万元予黄冈红十字会用于抗击疫情外,此外还多方联系,通过各种途径筹措免洗消毒液、75%酒精、84消毒液、医用口罩等物质,由于货源、运输等问题,千辛万苦落实到的第一批800支喷雾免洗消毒液和84消毒液,已于2月1日年初八安排运输到湖北黄冈疫区。
青岛裕丰汉唐木业有限公司/
优菲家居全面动员 全力组织疫情管控
1月26日,青岛裕丰汉唐木业有限公司/优菲家居成立优菲抗疫指挥领导小组。2月3日,优菲抗疫指挥领导小组组长漆勇,号召各部门负责人在公司总部做进一步的工作部署。面对疫情,优菲家居快速行动,组织协调疫情管控,整体统筹规划工作安排。
富尔玛国际家居为商户减免两月租金
面对严峻复杂的疫情形势,山东富尔玛集团有限公司发出租金减免通知,减免商户两个月的租金及管理费用。同时,承诺两年内将不再上涨租金。
尚品本色 千万补贴 
与经销商共克时艰
面对新型冠状病毒肺炎的持续肆虐,山东鑫迪旗下高端品牌——尚品本色宣布拿出全年销售额的2%用于全国经销商卖场导购员的全年工资补贴。千万补贴,共克时艰,上下一心,共同面对疫情带来的暂时困难。
展辰新材料向湖北捐赠100万元
勠力同心抗击疫情
1月26日,展辰新材料股份有限公司(简称:展辰新材)紧急向湖北省红十字会捐赠人民币100万元,用于口罩、消毒液、防护服装等医疗用品的采购,希望以绵薄之力帮助湖北抗击新型冠状病毒肺炎疫情,并向奋战在抗击疫情最前线的医护人员致以崇高的敬意。
山东佳诚家具慈善捐赠 抗击新型肺炎
1月30日,山东佳诚家具有限公司为抗击新型冠状病毒感染肺炎及武汉疫情向济南市天桥区红十字会捐赠现金10万元,勇于承担社会责任,体现行业担当,为打赢这场没有硝烟的疫情战役贡献行业积极力量!
周村区家具产业联合会为抗击疫情捐赠物资
2月4日,周村区家具产业联合会常务副会长兼秘书长王珂代表联合会向市场监管局捐赠方便面、牛奶等后勤物资,共计价值5000余元,周村区市场监管局班子成员参加了此次捐赠仪式。
巴德士集团捐款300万元战疫情
2月1日,巴德士集团率7大全资子公司共同捐赠300万元战疫情,捐款已分别汇入广东中山、广东开平、上海金山、山东章丘、四川大邑、江西赣州、江西南康7地红十字会,为疫情防控送去一份力所能及的支援,为顽强与病毒抗争的疫区兄弟姐妹们送去一份鼓舞,向祖国尽一份民族企业的责任与担当。
青岛海博家居
减免所有商户一个月租金和管理费
为应对新型冠状病毒肺炎疫情,与所有商户共担风险,近期山东省家具协会副会长单位/青岛海博家居发布公告:减免所有卖场商户一个月租金及管理费。同时,为更好阻断疫情传播,加强新型冠状病毒感染肺炎疫情防控工作,更好保障广大顾客及经销商身体健康,将春节假期延长至2月16日(正月二十三)。
宝恩集团捐款10万元助力疫情防控
2月7日,为支持疫情防控工作,淄博宝恩集团向桓台县红十字会捐款10万元,为战疫情尽一份心、出一份力。
东亚家居爱心捐赠在行动
在打赢这场“疫情防控阻击战”的关键时期,东亚家居总经理侯广鑫先生带领东亚家居发光发热,为奋战在一线的抗疫人员送去一份支持,一份温暖。同时,东亚家居向济南天桥区红十字会及抗疫一线捐款20万元,援助10万元物资,120座帐篷,消毒液10箱。
为与全体商户共同抗击疫情,东亚家居决定推出以下举措:1、在原有的减免15天租赁费和管理费的基础上,再次减免一个月,具体执行时间为2020年3月份。2、持续增加营销费用投入,尽最大努力助力全体商户挽回疫情带来的损失。3、携手合作银行,提供多种利率优惠的小微经营贷款支持。
嘉禾乐天国际家居减免租金
与商户共克时艰
面对疫情,烟台嘉禾乐天家居广场发出租金减免通知,减免商户一个月的租金及管理费用。同时为响应国家相关政府部门号召,保护广大消费者/商户员工、经营商户的健康,将市场营业时间调整至2月15日。
临沂市木业协会为抗击肺炎捐款38万元
疫情发生后,临沂市木业协会按照新型冠状病毒感染的肺炎疫情处置工作领导小组(指挥部)的部署要求,积极响应临沂市慈善总会的号召,快速行动,向临沂市慈善总会捐赠38万余元,用于抗击疫情。
青岛达翁家居商场免租1个月
捐款32万余元
1月29日,达翁集团经过董事会一致通过决定:与在达翁商场的所有商户共同面对,共担风险,共渡难关,对达翁集团旗下达翁家居、达翁辅料市场经营的商户减租一个月。 2月2日,继青岛达翁集团为700余家商户减免1个月租金后,青岛达翁集团股份有限公司向青岛市李沧区慈善总会捐款20万元,并带动会员和商户向李沧区慈善总会捐款125570元,共计捐款325570元。
山东水波尔家居有限公司
暖心助力疫情抗击一线
1月30日,山东水波尔家居董事长公茂霞等为临沂蒙阴县高都镇镇级检查站送来了热水壶、口罩、大衣、消毒酒精等必备物资。2月1日,董事长公茂霞再次回到家乡蒙阴县常路镇,向常路镇新型冠状病毒感染的肺炎疫情防控工作指挥部,捐赠价值5000多 元的靓真空广口壶、棉大衣,支援常路镇抗击疫情。
山东金宇商贸有限公司捐款100万元
山东金宇商贸有限公司勇于担当、甘于奉献,积极承担社会责任,第一时间向任城区民政局捐款100万元,用于疫情防控!
康林家居捐赠物资助力一线抗疫
康林家居向厂区驻地及街道办事处捐赠物资以及用于购买医疗物资的款项,积极配合村庄的检查点做好防御工作,为检查点提供车辆等工具。
名士达(北京)涂料公司爱心汇聚
捐助122.33万元驰援武汉
1月25日,疫情出现后,名士达公司一直高度关注并迅速采取措施积极应对,公司各部门员工纷纷自愿自发提出向疫区捐助,同时得到了全国客户的积极响应,在三天内已共同捐助“疫情防控款”合计122.33万元,并已于1月27日(大年初三)由漆谷(北京)科技集团有限公司统一电汇至湖北省红十字会捐助账号,用以购买救援物资,与武汉人民共抗疫魔。
日照江豪集团公司为抗击新冠肺炎疫情
捐赠医疗设备及善款
为全力支持新冠肺炎疫情防控工作助力打赢疫情防控阻击战,2月26日江豪集团爱心抗疫捐赠仪式在高新区管委举行。江豪集团展现企业担当和责任,带头捐赠医疗设备100万元。同时,江豪集团组织江豪建材家居城全体商户为支持疫情防控开展爱心捐款活动,全市场商户共872户奉献爱心,捐款158412.66元。款项接收后将用于香河社区医院建设和新冠肺炎的疫情防控,以支持工作在一线的防控疫情工作者们。
济南富雅红木楼推出共抗疫情优惠政策
富雅家居与所有商户共抗疫情,推出多种举措,与所有商户共渡难关:
1.免租一个月租金和管理费;
2.三年内不上涨租金;
3.在原有营销投入基础上,增加营销费用投入,增加数字化营销和联合营销资源投入,助力商户销售;
4.携手合作银行,为商户提供多种利率优惠的小微经营贷款支持,缓解商户资金压力。
欧亚达家居出台三大举措与
全国商户共同抗击疫情
1月26日,欧亚达控股集团向武汉防疫一线捐款200万元,2月3日– 4日欧亚达家居组建专业团队驰援火神山医院建设,2月3日晚,欧亚达家居连夜向“方舱医院”捐赠床铺2000张,并彻夜搬运到位,同时,经欧亚达控股集团研究决定,欧亚达家居希望通过以下三大举措,与全国商户朋友们一起共渡难关:
1.免租一个月
对欧亚达家居旗下全国直营商场的商户,减免一个月租金(具体条件和程序以各商场细则为准)。欧亚达家居会促使加盟、合作方采取类似政策扶持所有商户。
2.增加营销资源投放5亿元
欧亚达家居将在全国商场额外增加基础营销费用、数字化营销费用及联合营销资源共计5亿元,为疫情恢复后的商场经营助力。
3.助力新增经营性贷款15亿元
欧亚达家居携手工商银行、农业银行及其它战略合作金融机构,新增为商户提供多品种、利率优惠的小微经营贷款支持,总授信额达15亿元。 
济南汇林家具为新建医院捐助办公家具
1月29日,济南汇林家具有限公司决定将公司现有库存家具并回购经销商家具捐赠丘“小汤山医院”,历经层层困难,顺利保障医院所需价值4万余元的办公家具及时送到医院,并安装调试完毕投入使用。
青岛晟森机械走访慰问青岛防控工作第一线
1月29日,青岛晟森机械有限公司董事长张建军等一行5人,走访慰问战斗在青岛市新型冠状病毒感染肺炎疫情防控指挥部、青岛市人民医院、中心医院等防控一线的医护人员,并为他们送去了牛奶、饼干、大碗面、饮料等价值万余元的后勤保障物资,为防控疫情贡献一份力量。
济南东方红家居广场为抗击疫情捐款
1月30日,济南市东方红家居广场董事长陈兴军率通过济南市红十字会向武汉市捐款3000元,专项用于武汉市抗击新型冠状病毒肺炎疫情,希望以个人的光和热为疫情地区带去温暖和希望。2月13日,陈兴军董事长再次走进郭店街道办事处慰问,捐赠口罩、84消毒液、方便面、矿泉水等万余元的物资。
潍坊艾利杉沙发厂助力抗击疫情
1月31日,潍坊经济开发区艾利杉沙发厂向潍坊市慈善总会捐款1万元,尽绵薄之力助力抗击新型冠状病毒感染肺炎疫情,勇于承担社会责任,为打赢这场没有硝烟的疫情战役,贡献行业积极力量!
潍坊泽润智能家居有限公司助力抗击疫情
2月6日,潍坊泽润智能家居有限公司为潍坊市朱里街办爱心捐助23000余元的控病毒物品,酒精,消毒液,喷壶等物资。为打赢疫情防控狙击战贡献自己的一份力量。
济南品脉数控爱心捐赠援战抗“疫”
面对疫情,济南品脉数控设备有限公司竭尽所能助力企业总部所在地济南高新区、新工厂所在地齐河经济开发区的疫情防控工作,在公司总经理傅涛的带领下为当地办事处、周边村庄、开发区管委会捐赠了医用口罩、消毒液等价值6万余元的防疫物资,并为疫情防控一线人员送去了方便面、火腿肠等慰问食品。
2月4日,傅涛总经理为荷花街道办事处捐赠医用口罩2000只、为北辛管理区的8个村庄分别捐赠医用口罩200只,共计3600只。
2月12日,为济南高新区临港街道办事处东柴村捐赠3M口罩50只、消毒液50KG,方便面6箱、火腿肠2箱。
2月12日,为临港街道办事处田家村捐赠3M口罩20只、消毒液50KG、方便面4箱。
2月19日,为遥墙办事处捐赠医用口罩2000只、消毒液150KG。
2月22日,为齐河县经济开发区管委会捐赠医用口罩2000只、消毒液150KG。
山东卡米家居推出经销商支持政策
卡米家居与全国经销商共抗疫情,推出经销商支持政策:
1.卡米家居营销中心人员全部开启线上办公,实时跟进经销商需求;
2.于3月份提前开启“卡米家居全国联动”活动,积极筹备提供线上主动营销方案的定制和落地;
3.自3月1日起至4月1日现款提货优惠10%。